创建于1209年的剑桥大学,是英国乃至世界上历史最悠久的大学之一,同时也被公认为是世界上最顶尖的高等教育机构之一,在艺术与人文、数学、物理、工程与技术、医学、法学、商科等诸多领域拥有崇高的学术地位及广泛的影响力。剑桥大学格顿学院成立于1869年,距今已有150多年的历史,是剑桥重要的学院之一,在剑桥所有学院中学生总量排名前十,以活跃、轻松和友善的学习氛围著称。格顿学院提供丰富的本科与研究生课程,领域包括工程、计算机科学、建筑、经济学、历史、地理、人文社科、数学、法律、医学、音乐、国际关系、社会学、语言学等。
本项目所涉猎的深度学习领域,是机器学习领域中一个新的研究方向,其目标是建立模拟人脑进行分析学习的神经网络,并通过这套机制识别与解释文字、图像和声音等数据,从而使人工智能变为可能。本项目是由英国剑桥大学所设计,旨在提升学生在深度学习前沿领域的核心知识,掌握主流的工具与技术,并且了解该领域与其它领域之间的关联与发展潜力。我校现开展2023年暑期线下深度强化学习项目报名,欢迎感兴趣的同学报名。
一、报名资格
1.须为我校全日制在校生。
2.英语要求:托福79,雅思6.0,大学英语四级500分,大学英语六级470分,专四/专八,或Duolingo105以上。
3.学术要求:项目学生应具备Python语言与编程方面的基本知识与技巧,大一学生需参加Python技能在线测试,并在项目申请时提交测试结果证书。
二、项目介绍
1.时长:2023年7月31日–8月11日(2周)
2.费用:约人民币3.15万元(费用包括:学费、校内住宿、学校设施使用、餐费、文化体验活动、医疗与意外保险、接送机以及项目服务费;费用不包括:国际机票、英国签证费、与其它个人消费)
3.授课语言:英语
4.项目收获:项目学生由剑桥大学进行统一的学术管理与学术考核,顺利完成学习后,学生将获得剑桥大学格顿学院颁发的成绩单与项目证书。
5.师资介绍:皮埃特罗·里奥教授(Prof. Pietro Liò),剑桥大学计算机科学系教授,剑桥大学人工智能专家小组成员,剑桥大学人工智能医学中心成员。个人主要研究兴趣聚焦于开发人工智能和计算生物学模型,以了解疾病的复杂性,并解决个性化和精确医学问题,目前的重点是图形神经网络建模。里奥教授硕士毕业于剑桥大学,后于意大利佛罗伦萨大学工程系获得博士学位(复杂系统与非线性动力学方向)。
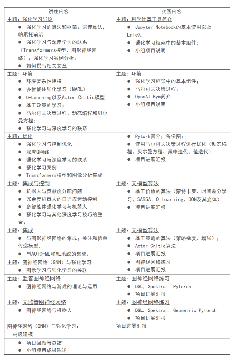
6.课程内容:课程将探讨深度强化学习的最新潜力,侧重于强化学习和深度学习的基础知识(包括卷积神经网络、图形神经网络、生成神经网络和Transformer模型),并将分享机器人和游戏中的实例,从而加强学生对深度学习核心理念的了解,提升相关的研究技能与实用技巧。
项目包含20小时的授课和4小时的问答互动与技术辅导环节,以下为计划的课程内容(以实际安排为准):

三、报名方式
(一)报名同学需在2023年5月8日前完成以下全部报名流程:
1.学生本人登陆校园门户网站,搜索“学生出国(境)交流项目申请”模块,选择“2023年剑桥大学深度强化学习项目”,完成提交并确保截止时间前学院内审批程序完成,到达学生项目办审核。请不要重复提交,以免信息统计错误,重复提交、未提交或学院内审批程序未完成者视为报名无效。
2.学生本人将以下报名材料通过邮件统一发送至项目负责人邮箱yuanj@dlut.edu.cn,
1)成绩单2)语言成绩证明3)Python测试证书(大一同学须提交,测试网站:https://www.testdome.com/tests/python-online-test/45);邮件命名为“2023年剑桥大学深度强化学习项目-年级-学院-姓名”(例如:2023年剑桥大学深度强化学习项目-大三-机械-张三),逾期报送将不再受理、材料不全视为报名无效。
3.提交学校报名后,须在线填写报名表(扫码填写)

(二)学校审核通过后,将递交全美国际进行审核,录取结果以剑桥大学通知为准。
四、宣讲会信息
时间:4月26日(周三)19:00
腾讯会议号:287 307 375
五、联系方式
国际处拓展办 元老师
电话:0411-84706249
E-mail:yuanj@dlut.edu.cn